2017“新濠畔·真皮标志杯”中国鞋类设计大赛火热报名
来源:
广州鞋业商会
发布时间:
2016-11-21
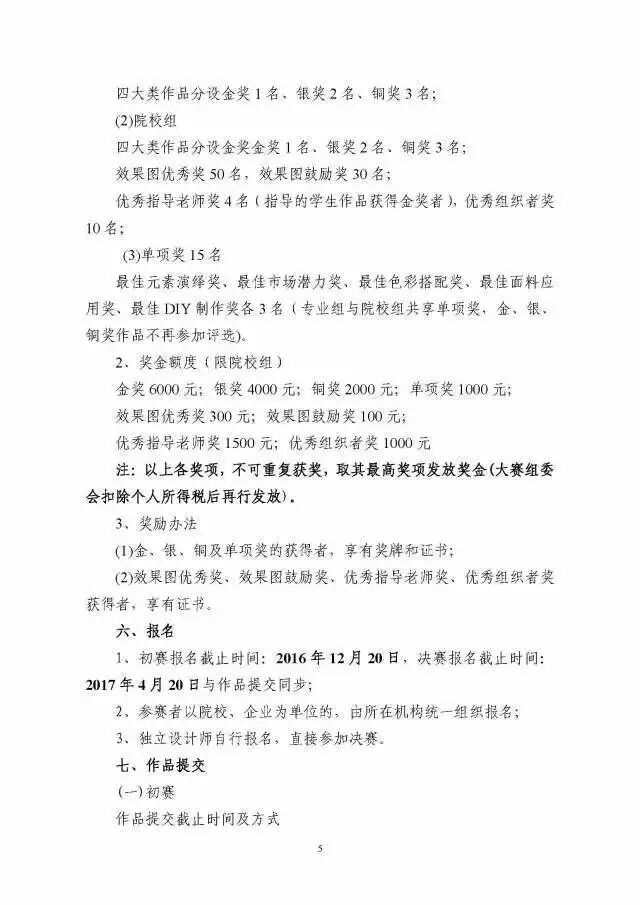
设计是人类极富个性的语言和极具创造性的能力。设计位于“微笑曲线”的两端,是产业发展的核心价值。目前,中国鞋业在设计研发和自主品牌方面相比西方国家而言依旧存在差距,鞋业要领先,设计要先行。
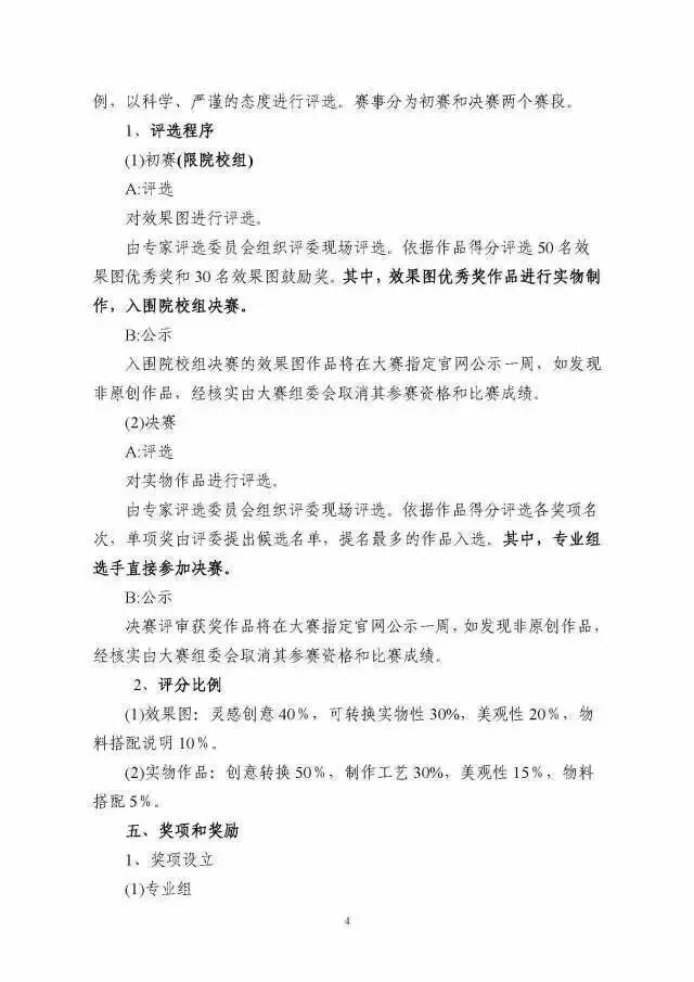
为推动鞋业设计和自主品牌的创新发展,进一步服务制鞋产业,新濠畔集团携手中国皮革协会,自2016年起全力承办“真皮标志杯”中国鞋类设计大赛。2016届大赛共收到了来自北京服装学院、东华大学、温州大学、四川大学、江西服装学院、广州番禺职业技术学院等30所高等院校的1426幅参赛作品,英国伦敦大学等海外学生也慕名参赛。初赛作品数量较上年提高了53%,其中男鞋类227幅、女鞋类739幅、童鞋类231幅和运动鞋类229幅。5月6日,2016“新濠畔·真皮标志杯”中国鞋类设计大赛决赛在广州落下帷幕。
目前,新一届大赛——2017“新濠畔·真皮标志杯”中国鞋类设计大赛已全面启动。
“真皮标志杯”中国鞋类设计大赛已历时20年,是我国制鞋行业最权威、最具影响力的设计赛事,致力推动设计师及设计爱好者将时尚创意与制鞋产业融合,致力为设计院校和制鞋企业搭建交流与合作的平台,促使设计者尽情发挥想象力与创造力,对鞋业设计水平的整体提升起到重要推动作用。
作为本次大赛的支持承办单位,新濠畔集团董事长刘穗龙先生表示:“我们希望通过大赛,能让越来越多的鞋业企业、设计师及设计爱好者参与进来,分享设计创意、加强交流合作,共同为推动鞋业设计水平整体提升做贡献。”
目前,大赛已全面启动,面向广大鞋类企业、设计单位、有关院校发起参赛报名。初赛(院校组)效果图作品需于12月20日前提交至大赛组委会;决赛(企业组)实物照片作品提交截止时间:2017年4月20日前。
详情请登录大赛指定网站:
中国皮革网
http://www.chinaleather.org

